时间:2022-03-24 浏览量:
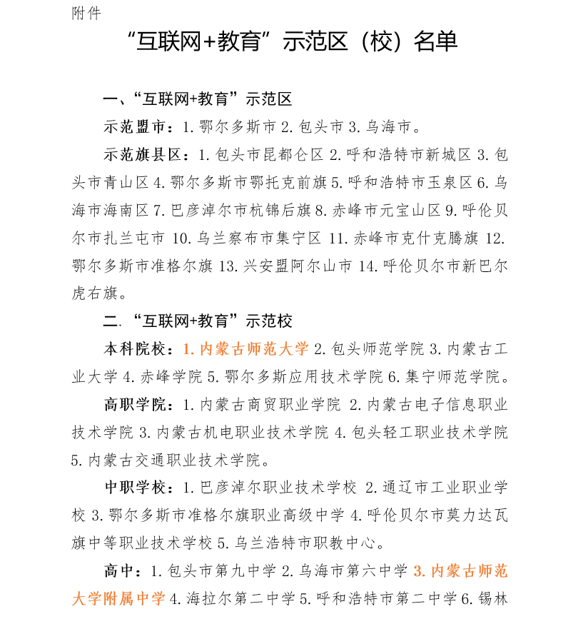
本网讯 3月21日,自治区教育厅发布《关于“互联网+教育”示范区(校)项目遴选结果公示》。全区共有14个旗县区入选“互联网+教育”示范区公示名单,6所本科院校、5所高职学院、5所中职校、7所高中、7所初中、7所小学入选“互联网+教育”示范校公示名单。beat365官网及附属中学入选“互联网+教育”示范校公示名单。
上一条:校党委书记阿拉坦仓在全区统一战线学习宣传贯彻习近平总书记在参加十三届全国人大五次会议内蒙古代表团审议时的重要讲话精神座谈会上发言
下一条:疫情防控专题 | 自治区教育厅包联督查组莅临beat365官网督导检查疫情防控和开学准备工作